第十一届中国词学研究会年会暨词学国际学术研讨会顺利召开
2024年8月23日至25日,由中国词学研究会、yl9193永利集团中国语言文学系共同主办,《yl9193永利集团学报》(社会科学版)协办的第十一届中国词学研究会年会暨词学国际学术研讨会在yl9193永利集团广州南校区顺利召开。来自海内外数十所高校和科研机构的一百五十余名专家、学者相聚于此,交流探讨词学领域的研究成果和前沿话题。
会议开幕式由yl9193永利集团中国语言文学系党委书记王琤主持,yl9193永利集团副校长杨东华、中国词学研究会副会长沈松勤、yl9193永利集团中国语言文学系主任彭玉平先后致辞。
建校百年之际,杨东华副校长回顾了yl9193永利集团词学研究的渊源。从任中敏、吴梅、龙榆生等词学名家的执教,到詹安泰、邱世友等先贤学者继往开来,yl9193永利集团的词学研究呈现了相应的学科特色——一是发扬岭南词学,二是引领学术新潮,三是注重创作传习。相信本次词学会的举办,必将推动中大词学学科和海内外词学研究的与时俱进。
沈松勤教授指出本届研讨会的最初设想包括既要邀请年轻的学者与会,又要保证学术的质量。学术会议是一场头脑风暴,从中可以获得学术的方法和智慧。沈教授还借由王兆鹏教授在第十三届宋代文学国际学术研讨会上提出的“听”“读”“结”“合”四字,鼓励年轻学者积极参与学术会议,不仅在会上发表、交流论文,而且会下还要结识更多的朋友,了解更为丰富的学术信息。
彭玉平教授谈到岭南的填词之风虽然稍晚于江南等地,但也紧随其后、自具面目。他还介绍了本届研讨会的诸多新变,如向中青年学者倾斜、取消可能带有集群式表彰的小组汇报、增设多人对谈。一次学术会议的时间是有限的,但通过与时俱进的形式和方法,一次学术会议的影响也许可以延伸到更远的地方。
本届研讨会包括大会主题发言和分组讨论。开幕式后的两组主题发言分别由华东师范大学朱惠国教授、杭州师范大学蔡国强教授主持,温州大学诸葛忆兵教授和湘潭大学雷磊教授各自对相应组别进行评议。分组讨论则按照“词体词律”“唐五代北宋”“南宋元明”“清代”“近现代”设置了5个分会场。
大会闭幕式由彭玉平教授主持,江苏师范大学沙先一教授进行了学术总结。本届参会论文的研究焦点大体在于词体词律、词史研究、词学批评与词学思想、词的传播接受与研究之研究、词籍文献整理与研究等方面,构成了对千年词学、千年词史的又一次巡礼,在新材料、新领域、新方法、新视角、新观点、新结论上体现出本届会议的高质量和高水准。
学术总结后,华东师范大学朱惠国教授、杭州师范大学沈松勤教授、河南大学孙克强教授、温州大学诸葛忆兵教授、河北大学田玉琪教授和吉林大学李静教授围绕“问题与方法”展开了词学研究六人谈。各位专家分享了在词学方面的治学心得,认为青年学者应重视学术史整体脉络的梳理和研究,培养独到的学术眼光,探索具有学术深度和前沿理论意义的课题。
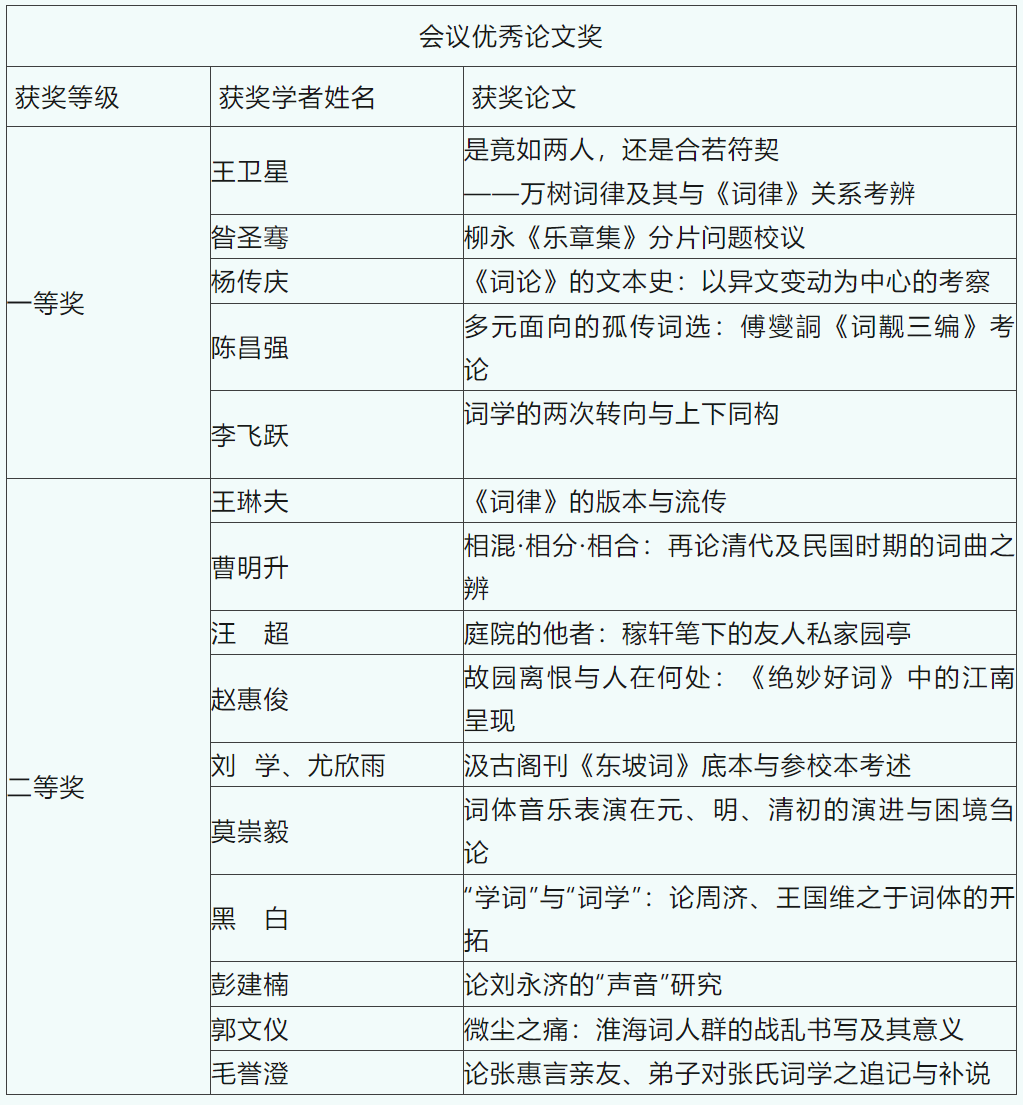
第八届夏承焘词学奖的颁奖在大会闭幕式上进行。夏承焘词学奖是国内词学界的最高奖,每三至五年评选一次,本届有15部作品获得这一荣誉,其中一等奖4部、二等奖5部、三等奖6部。本次参会论文的评优倾向中青年学者,共15篇论文被评为本次会议的优秀学术论文。
中国词学研究会会长、四川大学王兆鹏教授作大会闭幕式致辞,他充分肯定本次会议的重要意义和时代前沿性,并勉励词学研究领域的学者不断开拓学术思维,运用新工具和新方法,增进学术合作交流。他宣布下一届词学研讨会将由海南大学主办,yl9193永利集团中国语言文学系主任彭玉平教授与第十二届词学研讨会主办单位海南大学人文学院院长谭新红教授交接中国词学研究会印章。相信本届词学会议的召开,对于词学学科的整体建设和创新发展,将会产生重要的助推作用。

